煤化工行业上市公司汇总
从煤化工行业产业链的参与企业上看,煤化工产业的上游为煤炭采选行业,为其煤化工行业企业提供原材料,参与企业主要有神华集团、山西焦煤等;煤炭价格波动直接影响煤化工行业的生产成本,进而对细分产品的利润产生影响。
中游按发展成熟度不同,可分为传统煤化工和现代煤化工。传统煤化工主要包括煤制化肥、合成氨和焦炭,现代煤化工主要是新型煤基能源和新型煤基材料,中游煤化工企业主要包括中国神华、中煤能源和陕西煤业等,需要强调的是,我国有相当一部分的煤化工厂商目前已具备了全产业链的发展能力。我国煤化工行业主要上市公司汇总如下:




从我国煤化工行业主要上市公司区域分布热力图来看,我国煤化工行业上市公司主要分布于我国华北及华东地区,该两大区域以其丰富的煤炭储量及扎实的煤化工技术底蕴汇聚了一批领先的煤化工行业厂商,其中,煤化工企业在山西省最为集中,拥有如山西焦煤、华阳股份和山煤国际等煤炭行业龙头企业,我国煤化工行业主要上市公司区域分布如下:

煤化工行业上市公司基本信息对比
从煤化工行业上市企业的基本信息来看,我国煤化工厂商多为领先的石油化工企业或能源企业,并在我国上市企业中处于领先地位。具体而言,注册资本最高的是中国神华,成立时间最早的是华昌化工,招投标信息最多的是兖矿能源。

注:统计时间截至2025年1月20日。
从煤化工代表性上市公司的人员构成情况来看,企业人员规模最大的是中国神华,共有员工8.34万名,其中包括技术人员1.14万名。


煤化工行业上市公司业务布局对比
从煤化工行业厂商的区域布局情况来看,我国煤化工领先企业多围绕煤炭资源丰富的区域开展生产基地的建设,并向全国乃至全球范围开展业务,其中,华中及华北地区为我国煤化工上市公司重点布局的区域。从具体业务布局来看,煤化工厂商通常以焦炭等传统煤化工业务作为基础,发展煤制烯烃、煤制尿素以及下游精细化工等现代煤化工产业。


煤化工行业上市公司业务业绩对比
总体来看,我国煤化工上市企业均具备了大规模生产的能力,但行业整体毛利率差距较大,其中宝丰能源在现代煤化工业务上具有较大的侧重,毛利率相较于其他厂商而言更高,2024年上半年毛利率超过40%。2023-2024年我国煤化工行业上市公司煤化工相关业务业绩对比汇总如下:

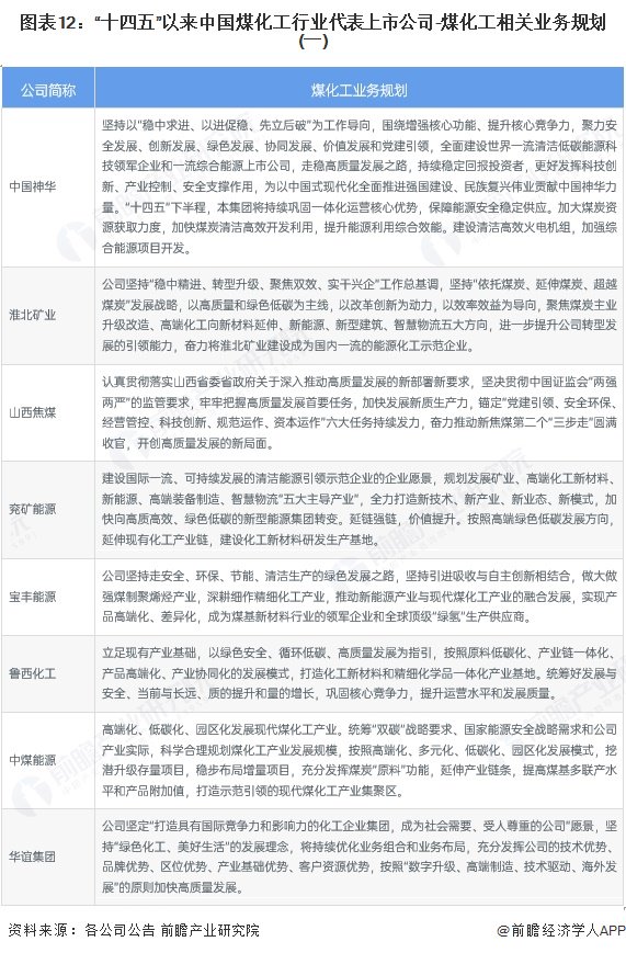
煤化工行业上市公司煤化工业务规划对比
依托国家与地方政策指导,我国煤化工代表上市企业普遍围绕安全、环保、节能、技术领先、清洁生产等维度开展业务规划,建设符合国家战略与产业发展需求的现代煤化工产业,实现煤化工业务的高质量发展。





