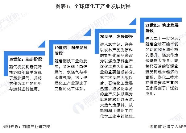
全球煤化工开始于18世纪,蒸气机发明者瓦特在1792年最早发现了焦炉煤气,并将它作为工厂的照明与燃料进行使用。此后随着钢铁工业的发展,又出现了高炉煤气,水煤气与半水煤气等,19世纪煤化工产业形成了完整的化工体系。
进入20世纪,许多以农林产品为原料的有机化学品多改为以煤为原料生产,煤化工成为化学工业的重要组成部分。第二次世界大战以后,石油化工发展迅速,很多化学品的生产又从以煤为原料转移到以石油、天然气为原料,从而削弱了煤化工在化学工业中的地位。进入二十一世纪后,随着全球石油市场的动荡和石油价格的攀升,煤炭作为储量巨大并且可能替代石油的资源重新受到越来越多的重视,煤化工技术在煤炭资源丰富的国家得到了广泛的应用。

——亚太地区占全球煤炭供给的大部分
根据《世界能源统计年鉴2024》的数据,亚太地区占全球煤炭供给的大部分,2023年占比接近80%。其中,中国为亚太地区煤炭供给的核心区域,煤炭资源的充足供应也为中国煤化工产业的蓬勃发展提供了重要的原材料基础。

——全球煤化工行业区域分布情况
从全球煤化工主要供应商的分布来看,中国和美国是全球范围内煤化工产业最领先的国家,有大量的煤化工巨头公司立足于中美两国并向全球提供煤化工产品,如中国神华、中煤能源和AirProuducts等。除中美两国外,澳大利亚、加拿大、英国、德国和印度等国家也有在国际上相对有名的煤化工产业企业。

——全球煤化工竞争梯队
从全球煤化工产业市场竞争格局来看,全球煤化工产业代表性厂商主要可以划分为三大梯队,其中各梯队中均有中国知名厂商的参与。第一梯队主要可以分为两大类厂商,首先是以空气化工、利安德巴赛尔等欧美企业为代表性的知名煤化工技术供应厂商,以及中国神华、陕煤化工等在产能以及技术上均保持全球领先的中国本土煤化工巨头。第二梯队厂商主要具有较为领先的经营规模,但在技术上与第一梯队相比稍显落后,代表性的企业有兖矿能源、中煤能源、印度海玛德里化学工业有限公司等;第三梯队在生产规模上具有一席之地,但与第二梯队相比还有进一步扩张的空间,代表性的主要包括淮北矿业、宝丰能源等。

——2024年全球煤化工市场规模接近4000亿美元
在地缘政治因素频发导致石油与天然气供应短缺的情况下,全球煤化工产业逐步迎来了下游需求高速扩张的时期,在全球煤化工产业技术发展已有深厚积累情况下,全球煤化工产业未来将保持较为平稳的发展态势。结合全球煤炭产业的市场规模及煤化工在煤炭产业中的占比情况,初步统计2024年全球煤化工市场规模接近4000亿美元,到2030年有望超过5000亿美元。

更多本行业研究分析详见前瞻产业研究院《全球及中国现代煤化工行业发展前景与投资战略规划分析报告》。
转自:新浪财经



